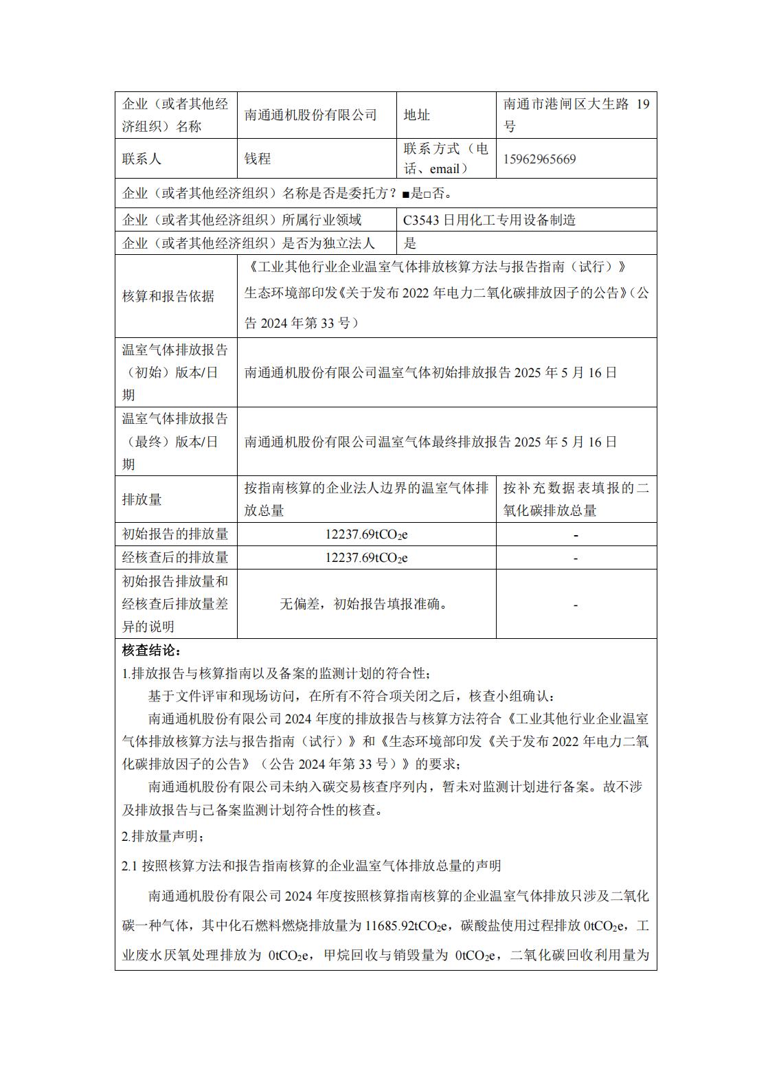
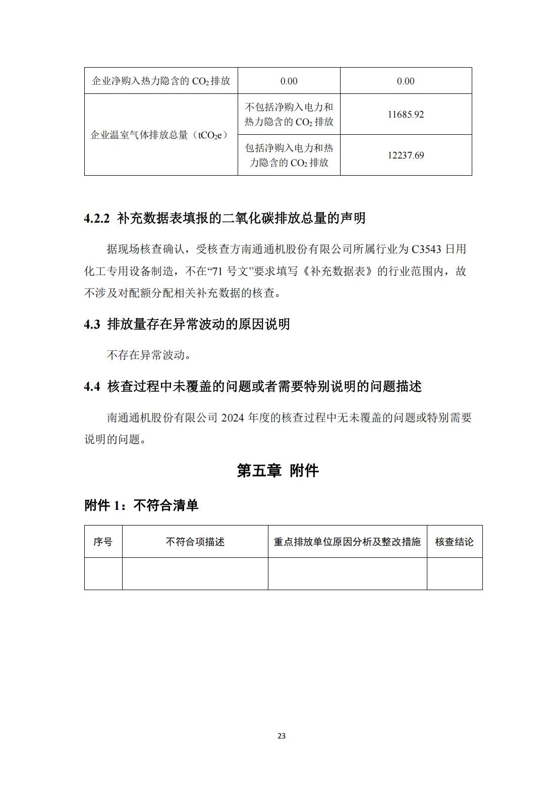
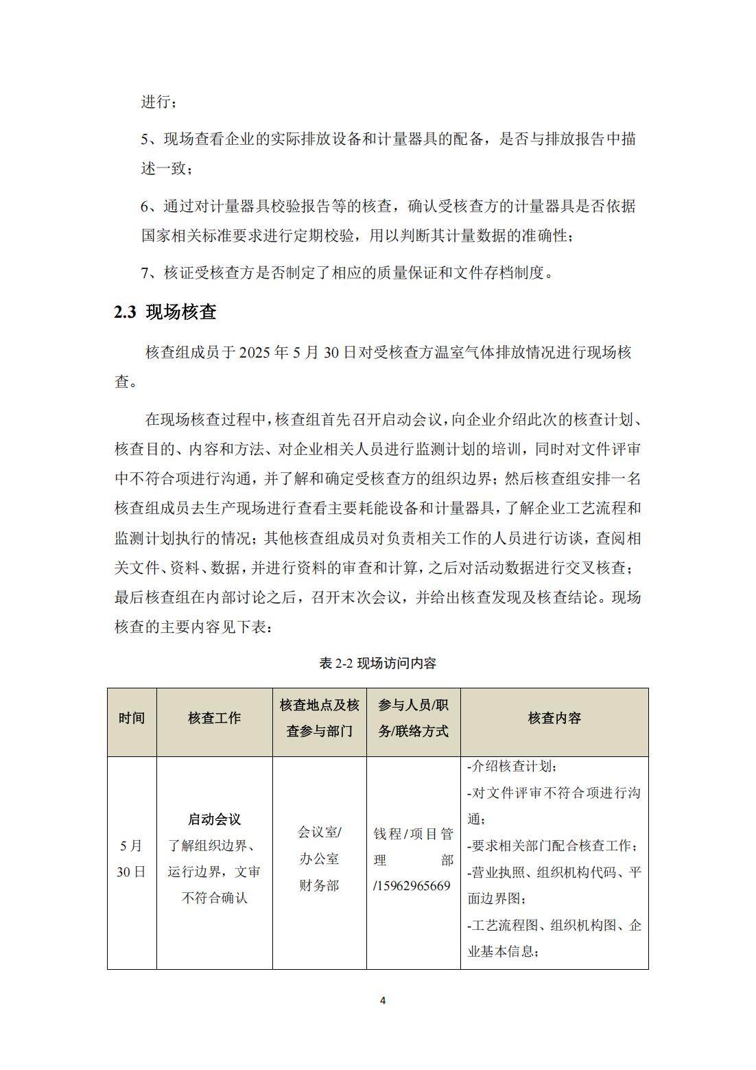
企业爱游戏官网在线登录 相关栏目: 企业爱游戏官网在线登录 | 行业资讯 | 通机月报 | 温室气体排放核查报告 2025-08-11 16:38:33 字号 + - 返回列表 2024年企业社会责任报告 拆垛码垛机产品碳足迹报告 推荐产品 真空搅拌乳化罐 瓶装灌装旋盖一体机 瓶装颗粒称重灌装机 悬臂式缠绕膜机 全自动直立式常压灌装机 XCT系列双联单螺杆出条机 XPD系列打印机 XZB系列枕式包装机